名门翠园 铁证&预谋?非要掏空榨净吗?钱都进了谁的口袋?
一、2021年5月21日,名门翠园S2地块再次抵押1.5亿元(如下图),这已经是第二次,上一次是26亿元。
诡异的是,一方是开发公司“河南圣鸿置业”,另一方是其百分百的控股股东“中融国际信托”,奇幻无比……
我们不仅想问问,这笔钱,这些钱干什么去了?
可千万别继续说盖房子了,房子自己都不信喽…
二、而2021年4月26日,在神圣法院庭审中,圣鸿置业中融信托的委托律师公开发言称:“自2016年3月30日中融信托受让圣鸿置业股权之后,向公司增资…”
我们不仅想问,是真增资吗?
看这五年来的表现,翠园销售收入达80多亿,房子没盖起来,倒还欠了几十亿债,这到底是增资还是抽资套现?
谁会细想到,曾经销冠的明星盘,卖光了房子,当年还得继续抵押借款…
果真是~“神盘”!
翠园已经不是地产项目了,这简直是利益团伙的超级提款机~~
谁说“开发商”收了钱就一定要盖房?可笑了吧,不过是一个骗局包装后堂而皇之的好名称罢了!
傻子都看出这TM是“赤果果”的抽挪资金,为什么LD们却说没有,这BH伞真大!
三、如果没记错的话,也正好是当时,翠园工地五六号地块和S2地块1-4#楼,在2021年过去五个月了还没有复工,一边是巨额资金抵押不知去向,另一边是欠钱停工,世界总是这般奇妙……
犹记得借口是“麦收工人不好找”“下周复工”“下下周复工”“下下下周”……
而相邻的某工地,却是半夜加班施工“扰民”被投诉…
以至于如今的翠园业主,听到开发商说“复工”,都觉得又在“愚弄我们”“侮辱智商”,我们已经不知道到底想要什么了…
四、这个项目不过是一群利益团伙的提款机…
不过是“有钱买地、没钱盖房”的背景板…
也可能是聪明人自认为的玩乐场…
也是被“利益收买”的某些人的陷阱,充当“通气筒”“保护伞”,越陷越深…
记住老祖宗说过的“要想人不知,除非己莫为”,这众多成千上万业主家庭的心酸苦辣,相信有一天,会一笔算清…
再次用哨子刺耳的声音提醒大家,“复工”不过是对方敷衍的口号,不过是对方抓住我们心里弱点给的“迷幻药”,他们知道我们最想要的,也是一次次抛希望,实际不过行的是拖延之计…
问题的根源是资金被挪用,当前的本质是大BOSS们根本不急,他们都是影帝级别的光环主角,我们不过是陪玩的“龙套”;一边故作真情的对业主们说“资金困难,公司上下正在积极解决,即将复工”,而那一边扭头就抵押千万上亿的钱不知去向……
最后我们不仅想问问,这次5月21日抵押的1.5亿,到底干什么了?
一、目前汇总到的各地块抵押借贷情况:
2021年2月3日:一号地云鼎苑抵押贷款1.5亿
2021年5月21日:
三号地抵押贷款1000万,
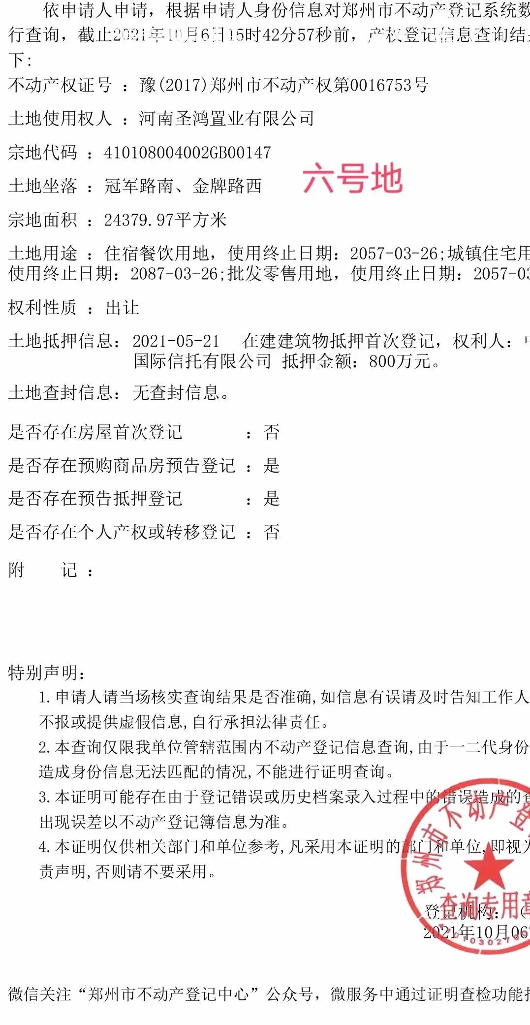
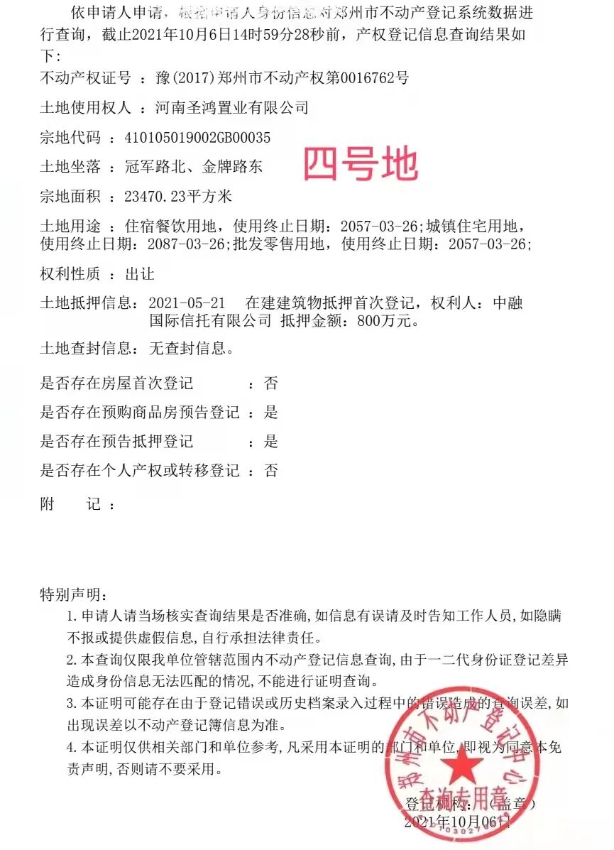
四号地抵押贷款800万,
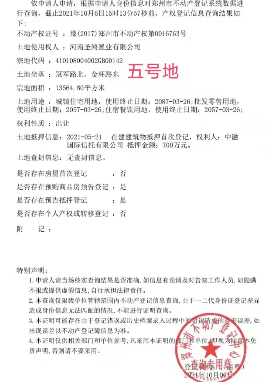
五号地抵押贷款700万,
六号地抵押贷款800万,
S2公寓地块二次抵押贷款1.5亿
上半年至今仍停工情况下,却继续暗中抵押贷款3亿3300万元,用途不明!
加上之前2020年4月28日:S2公寓地块抵押贷款26亿
仅向中融信托抵押借贷共计:29亿3300万元,用途不明!(这还只是目前所知道的)
不断悄悄继续抵押借贷!究竟意欲何为?是一定要掏空榨净吗?
那么请问这些钱,到底干什么去了?
具体各地块情况示图如下:
二、最诡异的一幕:
房子卖了80亿+,火爆的人人皆知~这TM又暗中抵押借贷了近30亿(还不知道干什么用),累计高达约110亿元入账,可愣是没建起来楼,无一房交付,逾期两年来仍困步难行!
一边是“没钱停工”的工地,一边却是“暗渡陈仓、毫不客气”的继续抵押借贷,不放过任何一次圈钱套现机会,不放过一分钱啊,这到底想弄啥唻?
一边是复工不知何时,忧心忡忡焦急不堪,投诉无门的上万业主;一边却是关起门来悄悄做账、闷声发财的“噬血大鳄”!
自家提款机?
掏空项目?
榨干榨净?
天量的百十亿资金流入,反而缺钱停工了!
这放到全中国,恐怕也能称为“神盘”吧!
